深圳好业顺技术框架
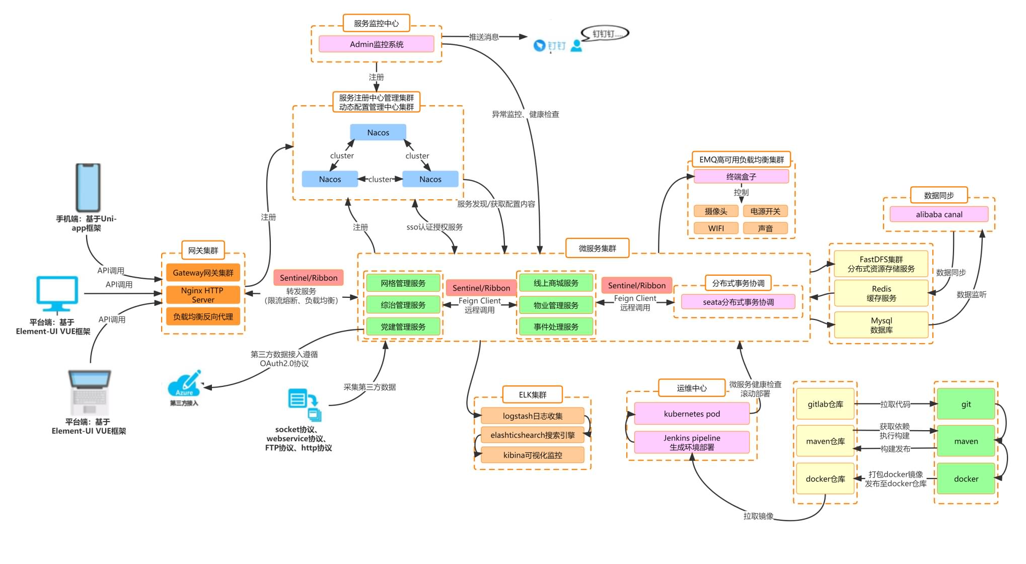
深圳好业顺公司开发的系统是由一个商业级项目升级优化而来的Spring Cloud Alibaba微服务架构,基于Java8 API技术重构了业务代码,采用Spring Boot 2 、Spring Cloud Greenwich 、Mybatis 等核心技术,同时提供基于Vue的前端框架用于快速搭建企业级的微服务系统平台。
系统采用前后端分离的模式,前端基于 Vue、 Element-UI,后端采用Spring Cloud Alibaba 全家桶,并同时对其基础组件做了高度的封装,单独开源出一个框架:Maven中央库引入即可,减少了工程的臃肿,也可更注重于业务开发 集成Sentinel从流量控制、熔断降级、系统负载等多个维度保护服务的稳定性。注册中心、配置中心选型Nacos,为工程瘦身的同时加强各模块之间的联动。
(一)主要特性
(二)技术优势
1、组件式架构
业务工程与核心工程分离,以jar的形式依赖。为业务定制各个starter,引入开箱即用,为整个架构解耦,提高效率。
2、前后端分离
采用前后端分离模式,前端提供ElementUI、UNI-APP基于Vue架构。分布式单体式后端架构提供两套后端架构,基于Spring Cloud的分布式架构以及基于Spring Boot的单体式架构。
3、完善的权限管理
系统提供菜单按钮权限、数据权限、接口权限三种配置。基于注解+Web的组合配置方式,灵活多变,即时生效。
4、主流数据库兼奢
一套代码完全兼容Mysql、OracIe、PostgreSQL三大主流数据库,为各种不同需求的项目提供强力支持。
5、Nacos动态网关鉴权、动态聚合文档
集成Nacos完成统一的服务注册与配置的轻量级、高拓展性动态网关鉴权,可在线配置,实时生效。实现Swagger Spring Cloud聚合文档。
6、Sentinel服务限流熔断
集成Sentinel从流量控制、熔断降级、系统负载等多个维度保护服务的稳定性。
(三)Web后端
- Java EE 8
- Servlet 3.0
- Apache Maven 3
- 1
- Spring Boot 2.3.x
- Spring Cloud Hoxton.SR9
- Spring Framework 5.2.x
- Spring Security 5.2.x
- Apache MyBatis 3.5.x
- Hibernate Validation 6.0.x
- Alibaba Druid 1.2.x
- 1
(四)Web前端
(五)APP前端
包括Android和IOS,APP前端框架使用 uni-app框架,开发者编写一套代码,可发布到 IOS、Android、Web(响应式)、以及各种小程序、快应用等多个平台,实现快速开发,快速部署发布。并且可对接具备相应平台SDK开发包的第三方硬件或应用系统。
(六)运行环境
- 操作系统:Centos >=8.0
- 数据库:MySQL>=8.7
- WEB服务器:Tomcat >=8.0
- 主机:云服务器、物理服务器
(七)Docker部署
应用系统各模块及相关依赖、中间件需打包成 docker 部署镜像,支持通过 docker 快速部署。
